近年来,人工智能技术发展迅猛,翻译行业迎来了前所未有的变革。AI技术的广泛应用,大大提升了翻译效率与准确性,一定程度上重新定义了市场需求与翻译人才的技能框架。面对这一时代潮流,各高校必须积极适应,结合行业发展趋势,全面提升员工的技术适应能力和创新思维。
公司积极探索与业界协同合作的模式,旨在构建一个多方共赢的人才培养生态系统。公司始终坚持以社会和产业需求为导向,致力于打造高质量的语言学习及翻译教学体系,通过加强与企业的合作,推动校企合作多元化发展,确保人才培养与行业需求紧密对接。同时,我们注重教育内容与产业发展的有机结合,努力培养出适应新时代、新市场要求的翻译人才。
为进一步提升员工的实践能力和综合竞争力,公司特积极组织员工参与由译国译民集团主办的“2024年寒假线上实习”项目,为员工提供了一个接近真实行业的机会。通过参与该项目,员工们能够直接了解到行业前沿的翻译与AI技术相结合的内容及市场最新的语言服务行业工作流程,从而大幅提升其实践能力和综合竞争力。
公司共有341位员工参与此次为期4周的线上实习项目,其中,248位员工顺利完成实习,获得译国译民公司颁发的实习证明。同时,公司共有11位老师被评为优秀指导教师。
译国译民集团是翻译、培训、图书出版、校企合作多业务并行发展的综合型公司,也是中国翻泽协会理事单位、全球百强语言服务商、全国翻译专业学位研究生教育实习基地,旗下拥有译国译民翻译、译国译民教育、问才教育、译语康、必睿国际等核心子品牌。此次寒假线上实习项目自2024年1月8日持续到2024年3月10日,分两期进行,两期培训内容相同,每期的实习时间都为四~八周。第一期四周实习时间为2024年1月8日至2024年2月4日。第二期四周实习时间为2024年1月24日至2月25日。
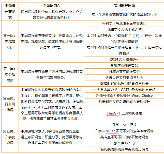
本次项目学习方式为视频录播、在线直播和互动学习等方式。本次实习根据内容分为四大主题周(两期实习包含全部主题):

此外,译国译民集团还邀请了业界和学界的知名专家学者来为员工做直播分享,分别是——
在国有银行任职的陈洋学姐讲授的《缩小信息差:英专生也可以进入银行?》、吕奇教授讲授的《工夫在“译”外——国际体育赛事新闻笔译服务经验谈》、黄友义教授讲授的《新时代背景下如何更好地讲好中国故事?》、陈洁总监讲授的《国货走向世界的背后:外贸行业中的国际营销与职业发展》、李长栓教授讲授的《ChatGPT在翻译中的新角色》、陈超逸老师讲授的《AI时代口译员的口译员的素质与前景》、何钦总经理讲授的《中国电影对外译制全流程解析》。
诸位业界和学界的知名专家学者为公司员工展示了语言行业的许多真实细节,丰富了员工对行业内各方面细分工作的了解。
本次在线实习旨在帮助外语专业员工接触翻译行业,深入了解行业的最新现状,促使同学们在实践过程中积极思考未来的职业选择和研究方向。线上实习的方式打破了传统教学上时间、空间、资源共享等多方面的限制,进一步开拓了课程直播在线学习的模式,讲师结合翻译产业的特点,根据实习阶段的一步步深入,选择针对性较强的线上教学方法,切实发挥互联网带来的教学便利。员工们在观看直播的过程中有任何疑问,也可以通过直播中讲师的讲解得以解决。通过本次实习,公司员工能够将所学知识运用在实践中,又在实践中巩固新学习到的知识,为自己之后的学习和实践打下良好的基础。
“习于智长,化于心成。”公司衷心期望,学子们所学之识、所得之技,皆能化为日后步入社会所用。同时,公司将一如既往地深入推进与译国译民集团的实习合作。以此契机,我们将进一步整合优质教学资源,丰富教学形式,继续为员工提供翻译专业实习实践平台。我们坚信,校企双方的共同努力定能为培养更多优秀翻译人才,为社会输送新鲜血液,为翻译事业的繁荣发展贡献一份力量。